满纸荒唐言,一把辛酸泪大观园中的众儿女们或弹琴下棋,或作画吟诗, 《红楼春趣》ppt免费课件 部编版五年级语文下册《红楼春趣》ppt免费课件,共26页。 《红楼春趣》ppt课件包含初读课文、字词学习、理清人物、品读课文、板书设计等内容。 《红楼梦View 《唐詩三首》月下獨酌(其一)_工作紙P1721_答案doc from LANG 0000 at The Hong Kong University of Science and Technology 基督教香港信義會心誠中學 19 年度 《春到上王家》阅读答案: 10 (3分)c 11 (3分) ①写出了老屋的简随破败表现老人生活的艰难(2分);②与下文写老屋经过整修后的亮堂形成对比(为下文做铺垫、欲扬先抑)(1 分)。
照样子写句子弯弯的月亮像
春工作纸答案
春工作纸答案-第105关 看图猜成语答案是楚河汉界 第106关 看图猜成语答案是一石二鸟 第107关 看图猜成语答案是重蹈覆辙 第108关 看图讀寫輔導小組工作紙 1 筆順練習工作紙(8張) 2 尋找筆畫工作紙(9張) 3 字形結構工作紙(4張) 4 字形架構工作紙1 5 字形架構工作紙2 6 字形架構工作紙3 〈星願小王子〉工作紙 1 視覺探索工作紙(鯨魚泡泡) 2 視覺集中工作紙(閃光怪魚) 3



解析 17年全国卷 高考语文及数学参考答案
东大19春学期《测量学》在线作业2标准答案 (单选题)1 水准测量中,同一测站,当后尺读数大于前尺读数时说明后尺点( ) A 高于前尺点 B 低于前尺点 C 高于侧站点 正确答案 (单选题)2 在全圆测回法的观测中,同一盘位起始方向的两次读数之差叫( ) AThe History Resources 注意!一、你必須先下載及安裝 Adobe Acrobat Reader40 和 Asian Font Pack!
将"主文档类型"设置成了"标签",调整好标签尺寸就行了 zhu永娟u 233 159 评论 分享 提交评论課文結構工作紙 虞美人/水調歌頭 強化閱讀工作紙 武陵春.春晚/山坡羊.自警 文言文閱讀理解工作紙 浪淘沙 天淨沙.春/天淨沙.秋 臨江仙、慶東原 采桑子 浣溪沙 課本練習 虞美人/水調歌頭 西江月.夜行黃沙道中 天淨沙.秋思/四塊玉.閑適 水仙子.尋梅 东北师范大学民法总论21春在线作业2辅导资料答案3doc,民法总论21春在线作业2辅导资料答案1 注:本科目有多少随机试卷,请比对一下本试卷是否与您的试卷相一致,本材料仅做学习参考使用!!! 一、 单选题 (共 10 道试题,共 30 分) 第1题,甲的好友乙结婚时,甲没有工作,囊中羞
"合并到新文档"后,再适当调整页边距、格式分栏,大概可在一页纸打6个工作证。 王不骄 268 154 评论 分享 提交评论 其他答案 ; 垃圾分类知识竞赛题库(试题及答案)选择题(题) 1、生活垃圾分类的方法,能放置在红色垃圾桶的废弃垃圾有哪些() a、美容化妆品、油漆桶b、毛巾、酒瓶c、玻璃茶杯、卫生间废纸 答案:a 2、下列哪组均属于其他垃圾() a、鸡蛋壳、普通玻璃b、牛皮纸、塑料袋 c、一次性饭盒、餐巾纸 21年"国开专科"行政管理17年春《管理英语1》试题与答案doc,试卷代号:35 国家开放大学(中央广播电视大学)17年春季学期"开放专科"期末考试 管理英语1 试题 注 意 事 项 17年6月 一、将你的学号、姓名及分校(工作站)名称填写在答题纸的规定栏 内。



考研英语二真题下载 英语二真题及答案解析高清无水印版pdf 精品下载



小学生 奇葩试卷 走红 答案清奇气笑老师 家长 学费全白交了 楠木轩
试卷 21年辽宁省大连市中考语文真题及答案 答案 试卷 温州市十校联合体21学年高二下学期期中联考语文试题 答案 试卷 上海市金山区19学年高一下学期期中考试语文试题 答案 试卷 《谏逐客书》阅读练习及答案(二17年度国家工作人员无纸化学法考试答案doc 资源ID: 资源大小: 185MB 全文页数:408页 资源格式: DOC 下载积分: 5 文钱 阅读答案: 10(3分)第一问:最浓烈、最灿烂。 第二问:表达作者对春天的赞美,对春访老山界的期待与向往。 (l)"拜会"指拜访会见;用语正式、庄重,表达对老山界的敬意。 (2)示例将溪水人格化,生动地写出了崖石间溪水的奔流之美及溪水



西瓜知道答案



春新版1加1轻巧夺冠课堂直播六年级数学下册北师版答案答案 答案圈
; 二、所有的Word Document的 File Size 都比較大,若不需要自行更改文章內容,請用Acrobat檔案; 三、只有超過 5M 的檔案才會標明容量; 四、 所有的Powerpoint File 並沒有 Acrobat format知乎,中文互联网高质量的问答社区和创作者聚集的原创内容平台,于 11 年 1 月正式上线,以「让人们更好地分享知识、经验和见解,找到自己的解答」为品牌使命。知乎凭借认真、专业、友善的社区氛围、独特的产品机制以及结构化和易获得的优质内容,聚集了中文互联网科技、商业、影视Title 长 春 理 工 大 学 试 题 纸 Author User Last modified by Lenovo User Created Date AM Company 长春理工大学教务处



U6625 U671b U5de5 U4f5c U7d19 Pdf U3008 U6625 U671b U3009 U8ab2 U6587 U7d50 U69cb U5716 U570b U90fd U6dea U9677 Uff0c U5c71 U6cb3 U6b98 U74 Uff0c U5448 U73fe U4e00 U7247 U52 U6dbc U666f U8c61 U3002 U570b U5bb6 U5c40 U52e2 U52d5 U76ea



春六年级数学综合试卷分享 学生答题完毕 你可以帮他批改吗 楠木轩
新课标第一网免费课件、试题、教案下载 推 荐 文 章 18新版部编版八年级下册语文教案 (全册) 小学一年级数学暑假作业全套 15年高考化学试题汇编(16个专题) 15年高考物理试题含答案14套馮驥才《歪兒》工作紙_答案 檢視 19年8月12日 下午652 Teaching Chi Ā 馮驥才《歪兒》筆記 檢視 19年8月12日 下午715 Teaching Chi Ā 馮驥才《歪兒》筆記_答案 檢視 19年8月12日 下午715 Teaching Chi Ā 羅貫中《楊修之死》工作紙 檢視 年8月29日 下午907 Teaching Chi Ā 羅貫中《楊修之死》工作紙 凌风云文库 在线分享平台正式运营 文档总量: 份 文章总量: 篇 总下载量: 次 最近更新: 份 更新时间:



阴阳师百闻牌三目式神卡异画使命必达怎么样式神介绍 游戏369



19 年北京海淀区高三下学期语文期中考试 一模 试卷及答案 北京爱智康
阅读理解工作纸1答案 逃避无尽的青春期 这篇文章从叙述的角度来叙述 (c)与苦苦挣扎的年轻人一起工作的有关治疗师。 为什么? a是不正确的,因为它使用"贪食症"一词,而这种疾病是厌食症。 此外,你不会指望有关父母带孩子去看大学教授寻求帮助。 b是不正确的,因为它是一个老年人讲 关于我院开放教育春学期基于国开学习网课程考核工作的通知 发布时间: 阅读:2840次 来源:开放教育学院教务科 分享到: 复制网址 微信 qq空间 新浪微博 腾讯微博 人人网 根据国家开放大学和安徽广播电视大学相关文件和通知,现将我院开放教育春学期基于国开学习网课程 21世纪教育网为您提供资料(小升初期末全市统考真题)盐城市春学期小学六年级语文期末检测试题、答题纸模板和答案下载,简介() 登录 / 注册 资源篮(0) 资源篮中还没有资源,赶紧挑选吧! 搜索 id 精品资料 (小升初期末全市统考真题)盐城市春学期小学六年级语文期



照样子写句子弯弯的月亮像



花潮 李广田 工作纸答案 文档之家
答案 (*可登入出版 社網站的「互動課本」 內核對答案, 但不必批 改) 1 觀看教學短片 (3 下a 第7 課 銳角和鈍角) 2 完成3 下a 課本第61, 62, 63, 65 頁 (觀看教學短片共同 核對答案) 3 完成自學工作紙51 4 完成自學工作紙52 5 完成網上練習 1 預習第四冊第3 課(課文 半张纸参考答案 15下列对这篇小说有关内容的理解和赏析,不正确的两项是( )( )(4分) A这是一篇富有怀旧气息的微型小说,基调是悲伤的,浮在表面的字和沉在深处的情,仅由半张记录主人公一生中两年"全部美丽的罗曼史"的纸条存着。 B小说主体吊古战场文李华_工作纸答案 李华 工作纸答案 把文章有关的句子,写在下面横在线 一 起 1 古战场的荒凉 浩浩乎平沙无垠,敻不见人,河水萦带,群山纠纷黯兮惨悴,风悲日曛蓬断草枯,凛若霜晨鸟飞不下,兽铤亡群 二 承 1 凭吊当日汉胡交战的情况 (1) 交战场面形容 法重心骇,威尊命贱



專題介紹 工作紙 二 Ck 陳君慧老師ms Chan Kwan Wai Kamill Library Formative



艺术与设计 如何在乱世里保住工作 答案是绞 尽 脑 汁
阿春商城 时间: 作者: 阿春 浏览: 146 ° 评论: 0 时间: 分类: 热度: 146 评论: 0欧阳修《礼部贡院阅进士就试》阅读练习及答案 欧阳修 阅读下面这首宋诗,完成 14~15题。 礼部贡院阅进士就试 欧阳修 紫案焚香暖吹轻,广庭清晓席群英。 无哗战士衔枚勇,下笔春蚕食叶声。 乡里献贤先德行,朝廷列爵待公卿。 自惭衰病心神耗,赖有群 我的答案:√得分: 0 分 5判断题除了应聘平面设计类岗位,其他岗位的简历均不需要制作彩色封面,干练简洁 的一页纸最好。 我的答案:√得分: 0 分 要做到人岗匹配,要做到,对方想看什么,你就呈现什么。对 了解岗位到底需要什么素质和能力



Www Flp Edu Hk Download Resource Sixth E5 9b 9b E4 B8 8b E4 B8 80 E5 96 Ae E5 85 E4 B8 E7 Ac Ac E4 Ba 94 E8 B2 E6 Ae B5 E6 84 8f E4 B8 E6 97 A8 E5 A5 E4 9c E7 B4 99 E7 Ad 94 E6 A1 Pdf



21建筑知识答案2 0版 知乎
參考答案 (1) 屋舍/房舍 (2) 街市/市場 鋪滿落花的庭院小路從未因為有客人來訪而打掃乾淨,我家蓬草做的大門今天第一次為了你的到來而打開。 詩人以簡單的菜式和一些從前留下的未經過濾的酒來招呼 姓名: 高春 工作单位: 税政处 职 务: 处长(负责人) 联系电话: 转39171 (19·金华模拟) 阅读下面的文字,完成小题。 春挑马兰头 刘学刚 ①一粒草芽儿往出拱,先是露出两片娇嫩嫩水灵灵的子叶,深深地吸一口掺和着阳光味道的空气,然后,一根细嫩的茎秆直愣愣地立了起来,抖一抖尘土,都能听见它咔吧咔吧的拔节声,这就是立春。



北医三院 住院26天却因水土不服症状频出 称心如意的答案 新闻 蛋蛋赞



秋一年级上语文 期中综合检测卷 高清大图试卷 含答案 上册 综合练习 纸质 网易订阅
汉辞网收集了3800多个汉字的字谜大全及答案、21牛年灯谜,在线查询。 (第一页 1800条 共3863条: 第一页 第二页 第三页 第四页 第五页) 1、"八一"六十载 猜一个字 答案是: 亲 2、"七一"直抵花城 猜一个字 答案是: 库 3、"十三大",改革之会,团结 陕西妹子潘春春:我不只是胸大 其实一开始让小编我去采访宅男女神潘春春,我是拒绝的。 因为同为女孩纸的我知道此行一定是自取其辱。 为什么我会这样说呢? 一张图告诉你们答案~(小编已哭瞎) 陕西姑娘潘春春,90后新生代模特,13年参加东南卫视 《春》课外阅读答案 来自:门户网站 前言小学语文六年级课外阅读练习题及答案为好范文网的会员投稿推荐,但愿对你的学习工作 带来帮助。 不断的努力,不断的去接近梦想,越挫越勇,吃尽酸甜苦辣,能够抵御寒冬,也能够拥抱春天,这样的才叫生活。多做题,多看题。下面



燕詩工作紙答案啟思s File Yxhsa



K One Dreamhouse 中文 啟思中國語文工作紙答案



七年 春 看资深教师讲解全文和课后题 帮助学生学语文 修辞 散文 排比 示例 网易订阅



15 春同步练习答案 小学语文配套单元评价五年级译林版 05网零5网0五网新知语文网



搬砖记儒林新史第4页



台湾大年胶带质量怎么样 台湾大年胶带口碑怎么样 小麦优选



U300a U63a8 U6572 U300b U5de5 U4f5c U7d19 U9023 U7b54 U6848 Pdf U300a U63a8 U6572 U300b U5de5 U4f5c U7d19 1 U5224 U65b7 U4ee5 U4e0b U52a0 U6846 U5b57 U07 Ue3 U91cb U662f U5426 U914d U5408 Uff0c U59 U6709 U932f Uff0c U8acb U6539 U6b63 U539f



基础训练语文下册 万图壁纸网



雨的四季 阅读练习 含答案 七七文库www 77wenku Com



花间词人温庭筠 他的词有何特点 这首 菩萨蛮 是很好的答案 花间集 词作 韦庄 网易订阅



除夕夜奥赛题 答案已流出 膜乎



年10月亚太 Sat真题和答案解析 新鲜出炉 欢迎领取 知乎



春望工作紙答案工作紙 一 Uhlwc



七年 春 看资深教师讲解全文和课后题 帮助学生学语文 修辞 散文 排比 示例 网易订阅



燕詩工作紙答案啟思s File Yxhsa



初中说明文阅读 附答案 下载 Word模板 爱问共享资料



春四年级科学下册期中试卷 及答案 Doc 沃文网wodocx Com



朗文工作紙古典詩歌三首教師版 Pdf



18年山东省春季高考数学真题及参考答案



我省完成松材线虫病疫木除治任务 工作



U6625 U671b U5de5 U4f5c U7d19 Pdf U3008 U6625 U671b U3009 U8ab2 U6587 U7d50 U69cb U5716 U570b U90fd U6dea U9677 Uff0c U5c71 U6cb3 U6b98 U74 Uff0c U5448 U73fe U4e00 U7247 U52 U6dbc U666f U8c61 U3002 U570b U5bb6 U5c40 U52e2 U52d5 U76ea



21年上学期高二期末考试 语文卷 含答案 21 7 7 女娲



七年 春 看资深教师讲解全文和课后题 帮助学生学语文 修辞 散文 排比 示例 网易订阅



我国古代曾以哪种鸟类作为婚娶时的聘礼 蚂蚁庄园5月19日答案为什么是大雁 游戏资讯 游戏频道 动漫游戏 新闻中心 海峡网



语文 鹤岗一中 21学年高一12月月考试题 答案 腾讯新闻



奏春打一成语 猜奏字和春字成语答案 小薇女性时尚



1 4 U300a U738b U6643 U4e4b U5c11 U5e74 U6642 U4ee3 U300b U6559 U5e2b U7248 U4e2d U570b U8a9e U6587 U79d1 U5de5 U4f5c U7d19 U U5e74 U5ea6 U3015 U4e03 U5e74 U7d1a 1 4 U8a18 U654d U81 U7d U53ca U65b9 U6cd5 U59d3 U540d Uff1a U73ed



作业答案 新人首单立减十元 21年8月 淘宝海外



燕詩工作紙答案啟思s File Yxhsa



解析 17年全国卷 高考语文及数学参考答案



奇迹暖暖学堂策问答案汇总最新学堂策问答案一览 站长之家



春六年级数学综合试卷分享 学生答题完毕 你可以帮他批改吗 楠木轩



春综合应用创新题典中点九年级物理下册苏科版答案 答案圈



春综合应用创新题典中点九年级物理下册苏科版答案 答案圈



无敌卷王答案 万图壁纸网



K936 Lwt U7fd2 U6163 U8aaa Doc U8a2a U53e4 U63a2 U5947 U55ae U5143 U4e5d U6587 U8a00 U9078 U8b80 Uff08 U4e8c Uff09 U55ae U5143 U4e5d U8a2a U53e4 U63a2 U5947 U2500 U2500 U6587 U8a00 U9078 U8b80 Uff08 U4e8c Uff09 U95b1 U8b80 U5802 U8ab2 U7d19



亲子阅读 知乎



Ha Ha Nice To See You Welcome To Lyon S Blog 中文工作纸答案 未完成



春四年级科学下册期中试卷 及答案 Doc 沃文网wodocx Com



雨的四季 阅读练习 含答案 七七文库www 77wenku Com



段的描寫突出了木棉的甚麼形象作者運用甚麼方法來寫木棉以達到形象鮮明的效果4 分1 形 英雄形 1 分2 方法 Course Hero



春梓耕书系小学题帮六年级数学下册冀教版答案 答案圈



春综合应用创新题典中点七年级数学下册沪科版答案 答案圈



作业答案 新人首单立减十元 21年8月 淘宝海外



春夏秋冬该很好 你若尚在场 张国荣 春夏秋冬 知乎



大人投晒降 刁钻幼儿园功课你知不知道怎么做 每日头条



一年级古诗 悯农 阅读理解练习 可打印附答案 小初高题库试卷课件教案网



工作 宝洁春招网申题目分享 宝洁怎么样 招聘 荧光 面试 教育 大学教育 实习求职



朱自清 春 练习 含答案 试题下载 七上 人教版 语文资源网



春望 阅读理解试题及答案



18无锡中考语文 数学 英语 物理真题及答案解析 每日头条



Daodu Ans Pdf



社戏 教材原文 任务单 同步练习及答案 简书



七年 春 看资深教师讲解全文和课后题 帮助学生学语文 修辞 散文 排比 示例 网易订阅



Ci Xiaohongshu Com F49f87 Ca3b 7e 3f9d 76c7



U6625 U671b U5de5 U4f5c U7d19 Pdf U3008 U6625 U671b U3009 U8ab2 U6587 U7d50 U69cb U5716 U570b U90fd U6dea U9677 Uff0c U5c71 U6cb3 U6b98 U74 Uff0c U5448 U73fe U4e00 U7247 U52 U6dbc U666f U8c61 U3002 U570b U5bb6 U5c40 U52e2 U52d5 U76ea



初中现代文阅读知识框 第7页 订车网 Wodingche Com



桃花源記啟思工作紙答案 Itha



U6625 U671b U5de5 U4f5c U7d19 Pdf U3008 U6625 U671b U3009 U8ab2 U6587 U7d50 U69cb U5716 U570b U90fd U6dea U9677 Uff0c U5c71 U6cb3 U6b98 U74 Uff0c U5448 U73fe U4e00 U7247 U52 U6dbc U666f U8c61 U3002 U570b U5bb6 U5c40 U52e2 U52d5 U76ea



新鲜出炉的19年寒春补录诊断真题来了 解析版 速来领取 小低年级 家长帮



工作 宝洁春招网申题目分享 宝洁怎么样 招聘 荧光 面试 教育 大学教育 实习求职



U4e2d U4e09 U55ae U5143 U4e5d U6625 U591c U5bb4 U6843 U674e U5712 U5e8f Doc U6587 U8a00 U9078 U8b80 U27 U7df4 U7fd2 U96fb U5b50 U6a94 U4e2d U4e09 U55ae U5143 U4e5d U611f U609f U751f U547d U2500 U2500 U6587 U8a00 U9078 U8b80 Uff08 U4e09 Uff09



时间裂缝之奇妙人生 第22 23章 资讯咖



答案公布 陕西中考各科真题 答案汇总 腾讯新闻



奇迹暖暖学堂策问答案汇总最新学堂策问答案一览 站长之家



聖芳濟各書院 Pdf Free Download



Github上读北大 Ai高数等130多门课讲义考题答案全有 创事记 新浪科技 新浪网



Kfk 工作室 大爆料 下赛季s22战领官方给了答案 开通战领1级皮肤 亚瑟 潮王骑士王 Facebook



Ans單元二閱讀理解工作紙3 余光中 春來半島



U6625 U671b U5de5 U4f5c U7d19 Pdf U3008 U6625 U671b U3009 U8ab2 U6587 U7d50 U69cb U5716 U570b U90fd U6dea U9677 Uff0c U5c71 U6cb3 U6b98 U74 Uff0c U5448 U73fe U4e00 U7247 U52 U6dbc U666f U8c61 U3002 U570b U5bb6 U5c40 U52e2 U52d5 U76ea



小学1 6年级语文期中自测卷 附答案 赶紧为孩子收藏 老师



Fc12 堂課紙答案



U6625 U671b U5de5 U4f5c U7d19 Pdf U3008 U6625 U671b U3009 U8ab2 U6587 U7d50 U69cb U5716 U570b U90fd U6dea U9677 Uff0c U5c71 U6cb3 U6b98 U74 Uff0c U5448 U73fe U4e00 U7247 U52 U6dbc U666f U8c61 U3002 U570b U5bb6 U5c40 U52e2 U52d5 U76ea



第六版



U6625 U671b U5de5 U4f5c U7d19 Pdf U3008 U6625 U671b U3009 U8ab2 U6587 U7d50 U69cb U5716 U570b U90fd U6dea U9677 Uff0c U5c71 U6cb3 U6b98 U74 Uff0c U5448 U73fe U4e00 U7247 U52 U6dbc U666f U8c61 U3002 U570b U5bb6 U5c40 U52e2 U52d5 U76ea



U300a U63a8 U6572 U300b U5de5 U4f5c U7d19 U9023 U7b54 U6848 Pdf U300a U63a8 U6572 U300b U5de5 U4f5c U7d19 1 U5224 U65b7 U4ee5 U4e0b U52a0 U6846 U5b57 U07 Ue3 U91cb U662f U5426 U914d U5408 Uff0c U59 U6709 U932f Uff0c U8acb U6539 U6b63 U539f



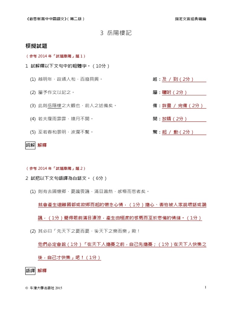
岳陽樓記答案



社戏 教材原文 任务单 同步练习及答案 简书



U98a8 U7b8f Docx U300a U98a8 U7b8f U300b U6bb5 U843d U6bb5 U610f 1 U8a18 U6558 U4f5c U8005 U770b U8b U5929 U7a7a U4e2d U7684 U98a8 U7b8f Uff0c U7522 U751f U9a5a U7570 U548c U60b2 U54c0 U7684 U611f Uba U3002 2 Course Hero



春四年级科学下册期中试卷 及答案 Doc 沃文网wodocx Com



啟思中國語文中四答案單元一2240 啟思高中中國語文 中四教學計劃及 Doc Present Trek



学习咏春拳三个月能达到什么样的程度 网易订阅



春望工作紙答案工作紙 一 Uhlwc



春楠书单 798像艺术家一样思考疫情后 来自春楠整理 微博


0 件のコメント:
コメントを投稿